近年来,广东外语外贸大学王初明教授提出的续论受到国内外高度关注,续论研究取得丰硕成果,续论指导下的读后续写任务也广泛应用于高中英语教学。为进一步推动续论在高中英语教学中的应用,提升读后续写教学效果,现定于2022年4月10日线上举办“高中英语读后续写教学实践交流会”。本次交流会由教育部人文社科重点研究基地广东外语外贸大学外国语言学及应用语言学研究中心、桂诗春语言高等研究院与续论研究室联合主办。
会议时间: 2022年4月10日(周日)
会议地点:腾讯会议(会议号:905133967)
会议形式: 主题发言、经验分享、互动讨论
会务费用:免会务费
报名方式:请扫描下方二维码填写报名信息

联系方式:许老师 xqmiracle@gdufs.edu.cn
热烈欢迎高中英语教师和学界同仁拨冗与会!
广东外语外贸大学外国语言学及应用语言学研究中心
桂诗春语言高等研究院
续论研究室
2022年3月16日
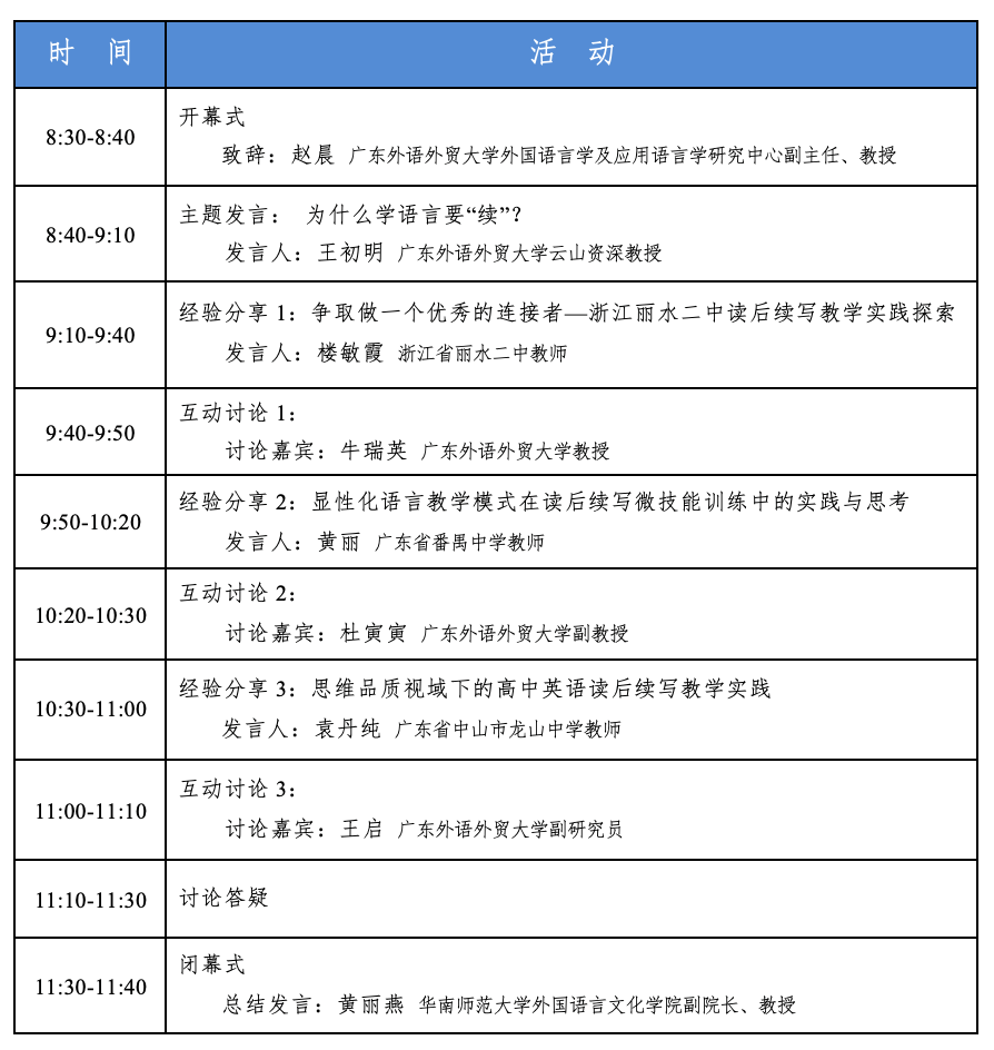
会议日程
