中文
English
首页
中心概况
中心简介
研究方向
学术委员会
中心领导
研究人员
前辈学者
专职研究员
兼职研究员
云山青年B岗
博士后
学术成果
科研项目
学术论著
荣誉奖励
学术交流
国内交流
国际交流
社会服务
人才培养
博士生培养
访问学者
招生信息
博士生导师
博士生论坛
期刊资源
《现代外语》
专业学术网站
图书资料
资料下载
表格下载
实验中心
双语认知与发展实验室
法律语言学实验室
语言工程实验室
语言障碍与言语治疗研究中心
人才招聘
中心工作
新闻动态
工作简报
公告通知
中心工作
当前位置:
首页
>
公告通知
> 正文
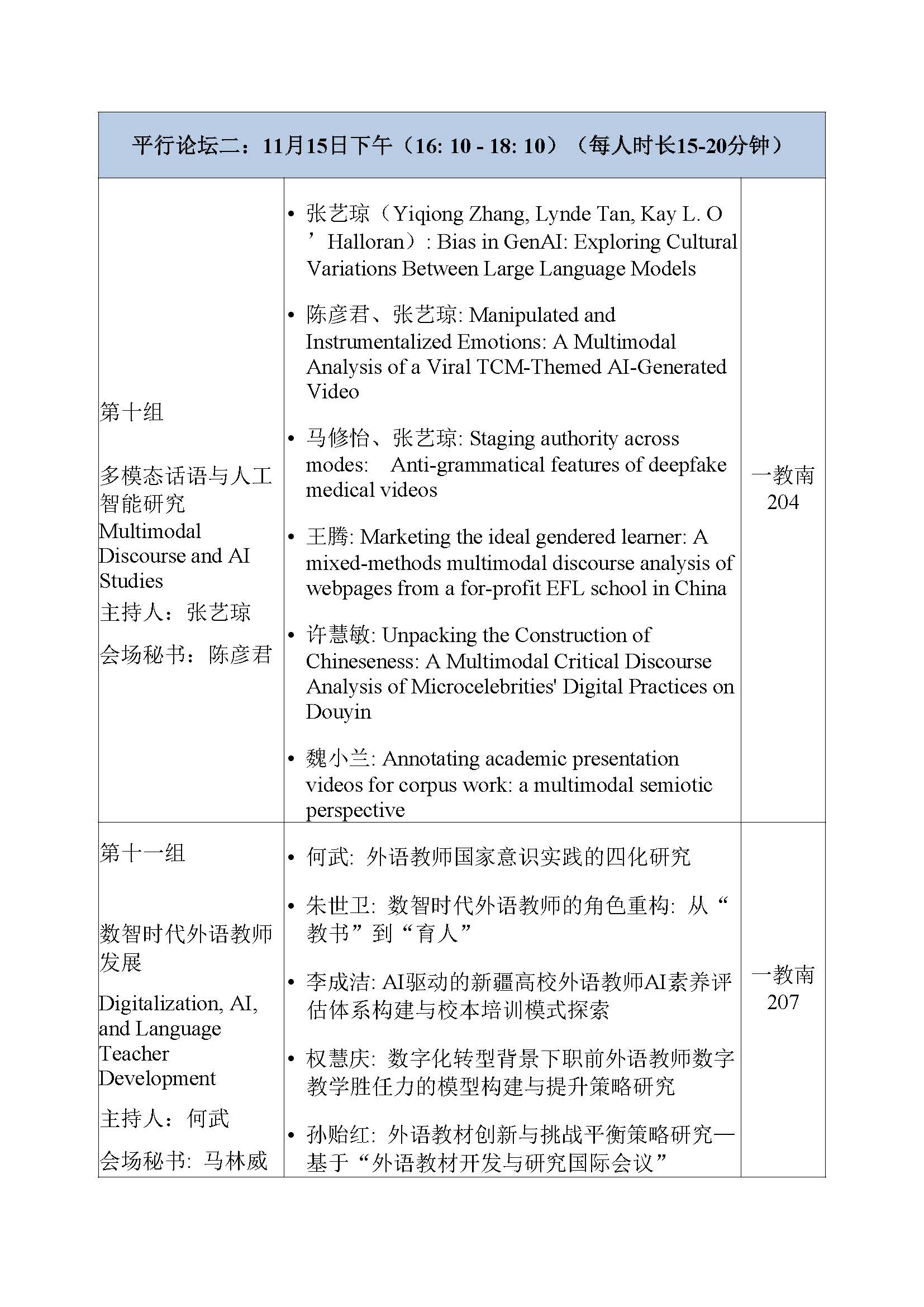
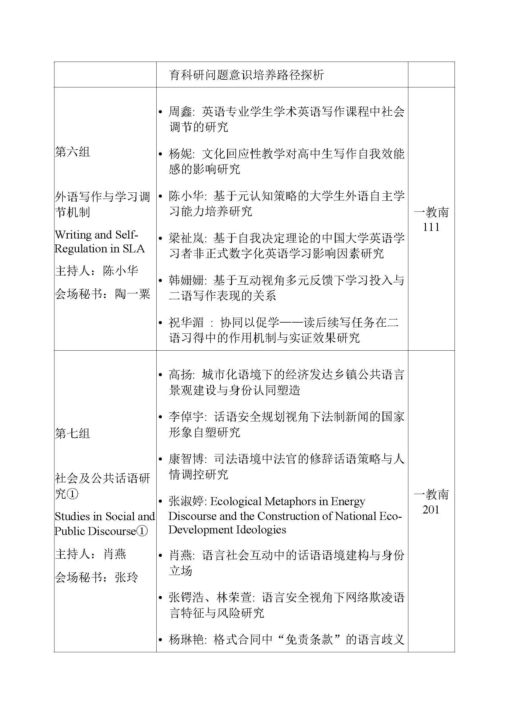
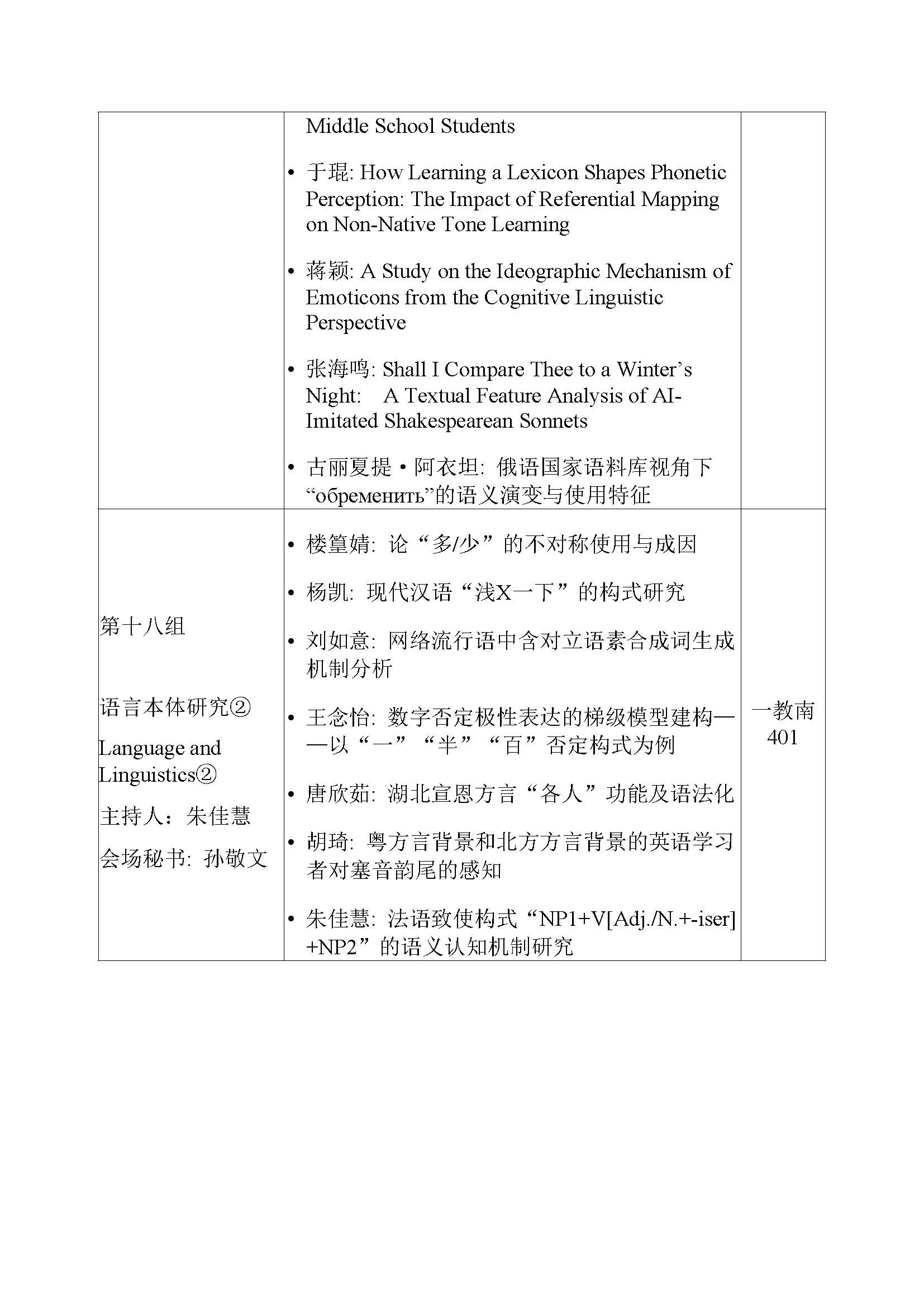
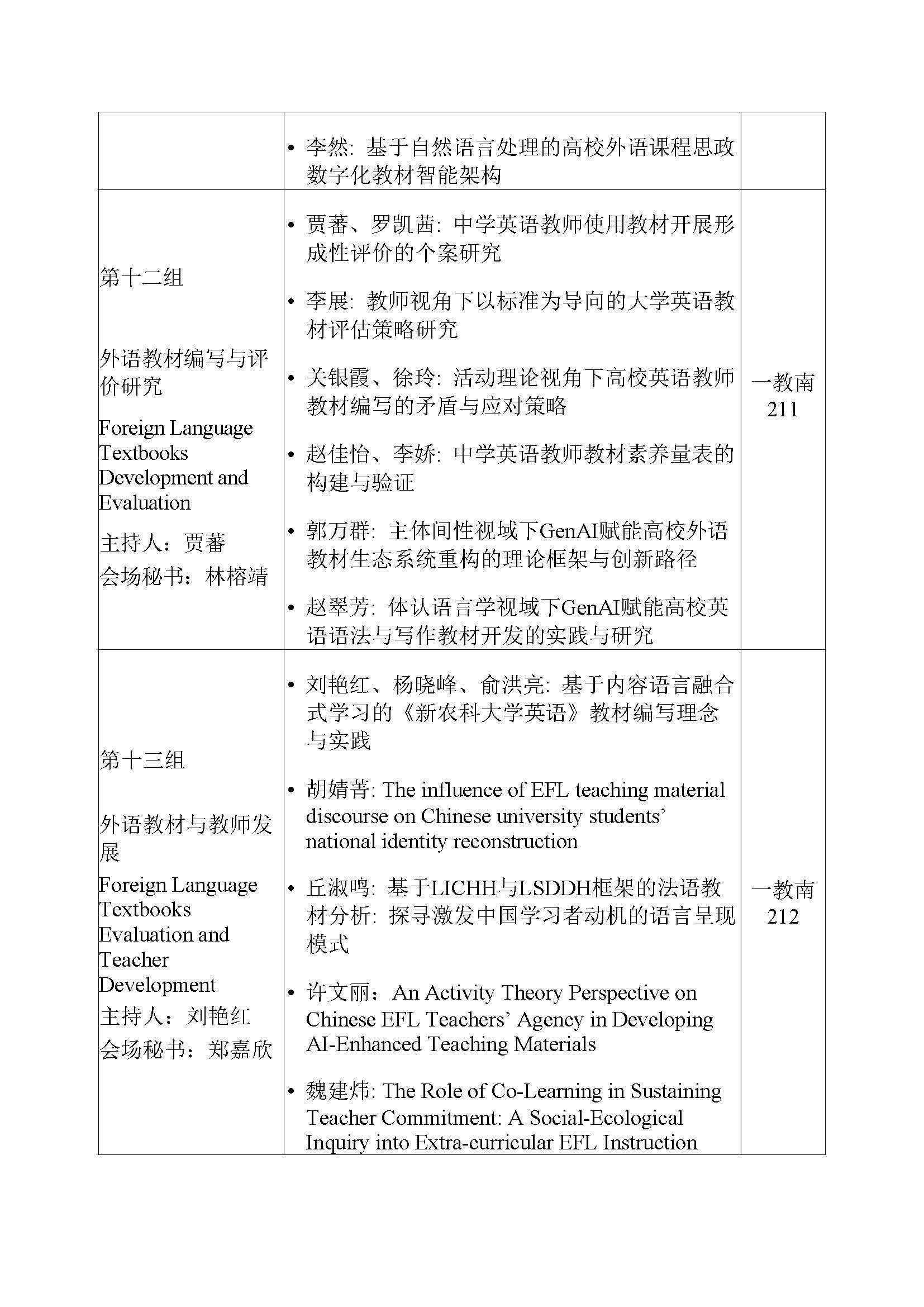
第一届桂诗春应用语言学研究奖颁奖典礼暨2025年广外应用语言学论坛日程表
2025年11月10日 15:03 点击:[]
附件【
第一届桂诗春应用语言学研究奖颁奖典礼暨2025年广外应用语言学论坛日程表.pdf
】已下载
次
上一条:
【直播预告|学术盛宴·云端相约】
下一条:
形式语言学国际研讨会(2025) | 会议日程及旁听报名
【
关闭
】